
電動車充電器電路圖種類眾多,各種品牌電動車充電器電路圖都不一樣,但是大同小異,只要認真分析一種電動車充電器電路圖,其他品牌電動車充電器原理也大致了解了,還是有一定的共同性。從輸出電壓可分為36V,48V,60V,72V等,主要是看控制集成電路型號,相同的集成電路原理及維修都一樣。如常用的集成電路UC3842、TL494、KA3842等集成塊原理都一樣,重點學習芯片外圍元器件及工作原理就行,本站只是收錄常見電動車充電器電路圖,對于一般雜牌電動車充電器你可以通過下面介紹的文章從中找到共同點。下面為大家提供常用電動車充電器電路圖。
[電源電路 ]雅迪48v20a充電器電路圖
日期:2020-08-10
作者:
標簽:充電器電路圖雅迪48v20a充電器電路圖
充電器主要作用就是將交流AC220V電源轉換成固定的直流穩壓電源,在用直流電源給電動車進行充電,充電
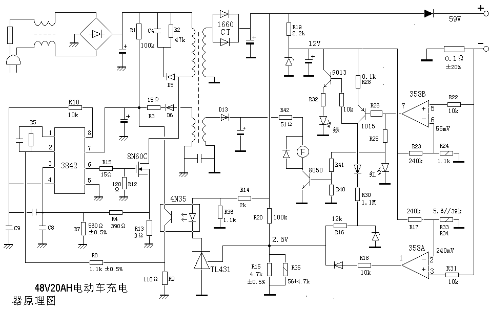
[電源電路 ]雅迪sp120一48v充電器電路圖
日期:2020-08-10
作者:
標簽:充電器電路圖直流穩壓電源開關穩壓電源雅迪sp120一48v充電器電路圖
充電器主要由塑料外殼、輸出插頭、輸入插頭等組成。充電器上有指示燈,同時作為電源指示和充電指示
[電源電路 ]愛瑪雅迪60v電動車充電器電路圖(60伏10A安)
日期:2020-07-29
作者:
標簽:愛瑪雅迪60v電動車充電器電路圖
[開關電源 ]愛瑪電動車48v充電器電路圖
日期:2020-07-29
作者:
標簽:充電器電路圖愛瑪電動車48V充電器電路就是一個開關電源,將220V交流電轉換成48V直流電源進行充電的一個過程,從整個電路來看,和其他一些品牌
[電源電路 ]48V電動車充電器電路圖
日期:2020-07-28
作者:
標簽:開關穩壓電源充電器電路圖48V電動車充電器電路圖:在眾多的出行方式中,電動車綠色環保、經濟實惠,使用方便及操作簡單等優點,其中48V電動車使用者數量巨
[開關電源 ]電動車ka3842a充電器電路圖、48V充電電路
日期:2019-07-24
作者:電子愛好者
標簽:開關穩壓電源充電器電路圖穩壓集成電路電動車ka3842a充電器電路圖、48V充電電路在電動車48V充電器電路中,使用ka3842a集成電路控制開關電源工作很多,當然也有一部分是
[其他文章 ]電動車充電器原理及維修(圖文)
日期:2019-01-15
作者:admin
標簽:充電器電路圖常用電動車充電器根據電路結構可大致分為兩種。第一種是以UC3842驅動場效應管的單管開關電源,配合LM358雙運放來實現三階段充電方
[家電維修 ]電動車充電器維修知識
日期:2015-06-03
作者:admin
標簽:充電器電路圖現代生活中,電動車已很普遍,電動車充電器是一個易壞產品,工作電流大,電壓高,故障率很高,這和維修電視機開關電源是一樣的原
[電源電路 ]電動車快速充電器電路圖
日期:2014-12-27
作者:admin
標簽:充電器電路圖電路原理:AC220V市電經變壓器T1降壓,經D1-D4全波整流后,供給充電電路工作。當輸出端按正確極性接入設定的被充電瓶后,若整流輸
[電子基礎 ]使用DC3842 36V電動車輸出充電器電路圖
日期:2013-07-24
作者:admin
標簽:充電器電路圖開關穩壓電源穩壓電路使用DC3842 36V電動車輸出充電器電路圖
[家電維修 ]電動車充電器維修經驗
日期:2012-09-21
作者:admin
標簽:充電器電路圖無
[電源電路 ]48V電動車充電電路圖
日期:2012-09-16
作者:admin
標簽:充電器電路圖文中介紹兩款充電電路,都是48V充電電路,應用LM494、LM358控制,電路圖如下:
[電子基礎 ]簡易電動自行車快速充電器電路圖及原理
日期:2012-08-31
作者:admin
標簽:充電器電路圖簡易電動自行車快速充電器電路圖及原理;;1.輸出電壓設定好后(例如36V),若被充電瓶極板脫落斷開,造成某組電池不通,或出現短
[電子基礎 ]介紹電動自行車充電器常見三種故障及檢修方法
日期:2011-12-13
作者:admin
標簽:充電器電路圖介紹電動自行車充電器常見三種故障及檢修方法
[其他文章 ]基于UC3842電動車充電器電路圖
日期:2011-11-15
作者:admin
標簽:充電器電路圖開關穩壓電源基于UC3842電動車充電器電路圖 ;;該電動車充電電路采用UC3842集成電路制作的開關電源電路,具有效率高,市電電壓范圍寬等