CD4541是一個可編程分頻器 ,為十六級二分頻器,主要的功能
把脈沖源產生的脈沖信號進行
,脈沖源輸出的頻率較高,
就
分頻把高頻脈脈沖信號
為低頻率信號,如:50HZ的信號,從而提供給后而電路使用。本文為大家提供CD4541中文資料及應用電路圖。

真值表:
| 引腳 | State ![]() | |
| 0 | 1 | |
| 5 | Auto Reset Operating 自動復位操作 | Auto Reset Disabled 自動復位禁止 |
| 6 | Timer Operational 定時器操作 | Master Reset On 主復位On |
| 9 | Output Initially Low after Reset輸出最初低電平后重啟 | Output Initially High after Reset 輸出最初高電平后重啟 |
| 10 | Single Cycle Mode 單周期模式 | Recycle Mode 循環模式 |
比率表:
| A | B | Number of Counter Stages n |
Count 2n |
| 0 | 0 | 13 | 8192 |
| 0 | 1 | 10 | 1024 |
| 1 | 0 | 8 | 256 |
| 1 | 1 | 16 | 65536 |

Absolute Maximum Ratings 絕對最大額定值:
| Supply Voltage電源電壓(VDD) | −0.5V to +18V |
| Input Voltage輸入電壓 (VIN) | −0.5V to VDD +0.5V |
| Storage Temperature Range儲存溫度范圍 (TS) | −65℃ to +150℃ |
| Power Dissipation功耗 (PD) | |
| Dual-In-Line 普通雙列封裝 | 700 mW |
| Small Outline 小外形封裝 | 500 mW |
| Lead Temperature 焊接溫度(TL) | |
| Soldering, 10 seconds)(焊接10秒) | 260℃ |
Recommended Operating Conditions 建議操作條件:
| Supply Voltage電源電壓(VDD) | 3V to 15V |
| Input Voltage輸入電壓 (VIN) | 0 to VDD |
| Operating Temperature Range工作溫度范圍 | −55℃ to +125℃ |

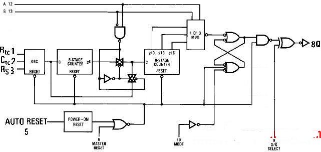
CD4541應用電路圖
容-源-電-子-網-為你提供技術支持本文地址:http://www.mnu8.com/dz/21/2010921215623.shtml
本文標簽:
猜你感興趣:
CD4541中文資料及應用電路
無