變頻器驅動板維修步驟實例
在維修變頻器驅動板中,驅動板出現故障的機率很大,驅動板有故障后級電路將無法正常工作或燒壞IGBT管。
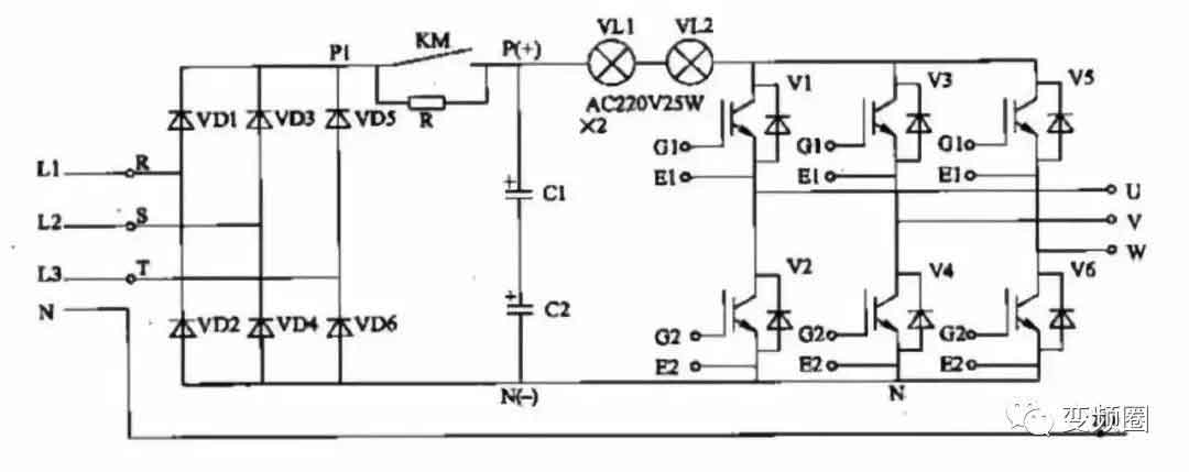
變頻器驅動板就是主要集成了驅動IGBT電路的信號放大板,而驅動電路的作用,就是把CPU主板的6個PWM信號,經過光耦隔離以及放大后,來控制IGBT模塊完成逆變功能,它包含了隔離電路,放大電路和驅動的電源電路。而且上三橋的驅動是獨立的電源,而下三橋的驅動是以一個公用的電源,驅動電路有問題,一般是某路導通性能變差,或者燒了光耦,阻容之類的器件,或者是驅動電源電壓不正常,這樣會造成IGBT的通斷有問題,從而引起三相電壓輸出不平衡,只要炸了IGBT模塊,或者是三相不平衡,或者過流之類的問題,都要檢查和維修驅動板。

驅動電路最常見的表征是三相電壓電流不平衡和輸出缺相,如果一個變頻器的快熔燒掉了,或者IGBT壞了,不要直接上新的配件,這時候需要檢查驅動電路,看看有沒有打火或者變色的外表。只要WVW三相輸出不平衡,或者低頻時候有抖動,啟動還有過流過載報警之類,一定要認真檢查驅動板了。在確定驅動板正常情況下,需要上IGBT模塊時候,需要把P腳從母線上斷開,中間串聯幾個大燈泡做限流電阻通電保護了。
驅動電路有問題,一般都會看到明顯的損壞痕跡的,比如電容電容三極管甚至電路板,會有爆裂,斷線和變色等異常,在沒有完整電路圖前提下,一般使用簡單的測量比較來檢查,如果有一塊正常的板子來對比是最理想的,如果沒有也要在不同回路里邊單獨做比較。可以簡單清理臟的灰塵和污漬,如果發現明顯的燒斷元件,直接更換,有斷線的地方,可以直接修補焊接回來。光耦可以拆下來,離線進行測量判斷好壞,有條件的,還可以在不裝IGBT的情況下,用示波器來測量各路驅動信號的輸出波形,對比脈沖的幅值和相位這些。而且市場上光耦不好買質量好的,很多時候需要更換多次來篩選判斷。
懷疑驅動電路不正常,可以先把IGBT和驅動電路斷開,利用萬用表電阻表簡單測量6路驅動電路的阻值是否一致,有些變頻器的電阻值可能不一定一樣哦,像日系的富士三菱就有差異,所以只能做參考。然后通電測量電壓,一般正常的直流電壓大概是10伏,驅動后大概2-3伏,如果都比較均衡,才可以重新裝上IGBT模塊。
這是臺達一款變頻器的U相的上橋臂的驅動電路,GU和EU分別是脈沖信號輸出,它們分別接到IGBT模塊的GE兩端,修理時候,驅動板子和主電源已經脫開了,通過在虛線框外加測量電路來出來,上電后,通過啟動和停止,在mn兩點里邊串聯了250毫安的電流檔,然后利用上一個3W15歐姆的電路來構成回路,分別測量各個驅動回去的驅動電流,正常是150毫安左右,如果有某路才50毫安,裝機有一定會報警OC過電流了,這就是驅動能力不足引起的。后來檢查發現,是電解電容DC41容量下降造成的,更換后就解決問題了。
上邊是西門子6SE70變頻器燒了一個IGBT壞掉了,所以需要簡單檢查驅動電路板是否正常,簡單測量電壓和電阻后,不敢直接送電試機,也不太方便在直流母線上串聯燈泡限流,最后通過X9端加一個24伏電壓,然后直流母線也供應24伏直流電壓,設置P372=1,然后測量輸出電壓,基本上是平衡的,接著帶一個小功率80瓦的三相380伏小電機,工作在1.5赫茲,也是正常,最后才恢復正常供電,空轉正常,接著上負載,也是平衡的。容-源-電-子-網-為你提供技術支持
本文地址:http://www.mnu8.com/dz/26/15635024773211.shtml
本文標簽:
猜你感興趣:
FP6381A 高效1.5MHz 1.2A同步降壓變頻器
關鍵詞: 所屬欄目:元器件知識
解決大功率變頻器散熱困擾,導熱絕緣片需滿足哪些性能
兆科TIS導熱絕緣片就非常適用于變頻器散熱設計,它是將絕緣性的硅膠基材加入到導熱材料當中去,從而達到既能絕緣又能導熱的效果,在絕緣與導熱方面都有著優異的表現,保證了電驅板上IGBT可靠的運行。
關鍵詞: 所屬欄目:電源電路
變頻器的基礎知識
變頻器的基礎知識:1、什么是變頻器?變頻器是利用電力半導體器件的通斷作用將工頻電源變換為另一頻率的電能控制裝置。2、PWM和PAM的不同點是什么?PWM是英文Pulse Width Modulation(脈沖寬度
關鍵詞: 所屬欄目:設計編程
變頻器散熱的重要因素及解決方案
變頻器的散熱1) 如果要正確的使用變頻器, 必須認真地考慮散熱的問題。變頻器的故障率隨溫度升高而成指數的上升,使用壽命隨溫度升高而成指數的下降。環境溫度升高10度,變
關鍵詞: 所屬欄目:設計編程
變頻器的幾個重要參數設定
變頻器的幾個重要參數設定目前,變頻交流調速已遍布冶金、電力、等各個領域。變頻器是利用交流電動機的同步轉速隨電機電壓頻率變化而變化的特性而實現電動機調速運行的裝置
關鍵詞: 所屬欄目:設計編程
變頻器過電流故障原因及處理方法
變頻器過電流故障原因及處理方法 首先,閱讀的時候,我們必須理解過載和過電流的區別。這里所說的過電流是指除電壓過低和電動機過載以外引起的過電流,發生在變頻器因過電
關鍵詞:變頻器 所屬欄目:電磁兼容
變頻器的諧波是怎么產生的
變頻器的諧波是怎么產生的:諧波是變頻器運行過程時,電源整流和逆變過程中產生各種諧波。諧波會對電源供電系統,負荷和線路中的其他設備造成影響和干擾。
對于電路系統中
關鍵詞:變頻器 所屬欄目:電磁兼容
應用PLC和變頻器結合實現變頻恒壓供水系統
應用PLC和變頻器結合實現變頻恒壓供水系統1簡介
隨著變頻調速技術和可編程控制器的快速發展,其應用廣泛,功能強大,使用方便,已成為現代工業自動化的主要設備之一,廣泛
關鍵詞:變頻器電機控制 所屬欄目:其他文章
介紹變頻器力矩怎樣調整方法
介紹變頻器力矩怎樣調整方法
一般我們在使用變頻器時,都是關心電機的轉速,所以給變頻器的給定值都是對應的轉速,比如RPM或者HZ。但在有些場合我們對電機的要求不是轉速而
關鍵詞:變頻器 所屬欄目:其他文章
數字電位器在單片機控制變頻器中的應用
引言變頻調速作為交流電機調速的主要手段已經在工業領域中應用的十分廣泛,其具有的調速范圍寬、穩速精度高、動態響應快、適用范圍廣、運行可靠等技術性能,已逐步取代直流
關鍵詞:單片機變頻器 所屬欄目:設計編程
介紹高壓變頻器工作原理
1 高壓變頻器中,什么是高高方式?什么是高-低-高方式? 答:高高方式高壓變頻器是指變頻器直接使用高壓電源作為輸入,且直接輸出高壓供高壓電機使用(輸入輸出不需要升
關鍵詞:變頻器 所屬欄目:其他文章
變頻器的性能要素分析
總結變頻器主要維修檢測方式
變頻器短路保護的注意事項
介紹10kv變頻器電路
介紹變頻器的結構和故障判斷方法
介紹什么是變頻器
教你如何保養變頻器
變頻器的十大作用
詳解:水泵變頻器接線圖