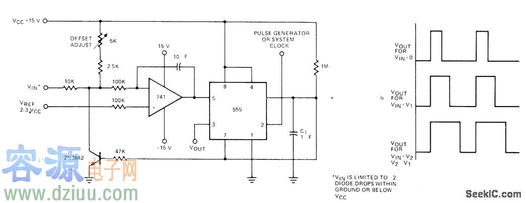
運算放大器和定時器一起轉換輸入電壓水平到脈沖輸出的寬度,并且帶有優于1%的精確。輸出的頻率與輸入是相同的。--賽格尼公司桑尼維爾,CA,1977年,P726-727。 :" />

本文地址:http://www.mnu8.com/dianlutu/15438055632655.shtml
本文標簽:
猜你感興趣:
高精準360°全景環視機器人 穩定的寬電壓有源晶振 YSO
YSO110TR采用主流封裝尺寸3.2*2.5mm,供應穩定,性價比高,使其在智能機器人的集成和布局上更加便捷。同時,它具備寬電壓范圍1.8V-3.3V
關鍵詞: 所屬欄目:電子基礎
高精度保障 智能機器人的“心臟”:寬電壓有源晶振YSO
寬電壓有源晶振 YSO110TR的優勢在于其高精度和穩定性。擁有8MHz的頻率輸出,全溫范圍內總頻差僅為±30PPM,YSO110TR保證了機器人系統的高精度控制和穩定運行。無論在-40~+85℃的嚴苛溫度環境下,晶振都能保持穩定的性能,為智能機器人的高精度運動和計算提供可靠的時鐘信號。
關鍵詞: 所屬欄目:電子基礎
溫度采集器選YXC揚興科技:YSO110TR低啟動時間與多電壓
作為溫度采集器的關鍵組成部分之一,晶振在保證采集器的精確性和可靠性方面發揮著重要的角色。在這一背景下,YXC揚興科技推出了旗下的產品系列之一——YSO110TR寬電壓有源晶振,為溫度采集器行業提供了高品質的解決方案。
關鍵詞: 所屬欄目:電子基礎
性能高的服務器—寬電壓有源晶振YSO110TR 25MHZ
YSO110TR寬電壓有源晶振是服務器中不可或缺的關鍵組件,其高精度、高穩定性、多電壓兼容性和工業級耐溫特性,使其成為服務器領域的優質選擇。無論是拼接屏控制器、充電樁、光伏逆變器、360后視鏡、攝像頭、手機屏、筆電顯卡、交換機、路由器還是光模塊等應用,YSO110TR都能為服務器提供卓越的性能和可靠性保障,助力服務器行業不斷發展進步。
關鍵詞: 所屬欄目:電子基礎
PS3120A 低噪聲開關電容器電壓雙倍器
關鍵詞: 所屬欄目:元器件知識
抗振動可兼容多電壓的有源晶振 YSO110TR應用領域-主機
YSO110TR廣泛應用于各類主機設備,如拼接屏控制器、充電樁、光伏逆變器、360后視鏡、攝像頭、手機屏、筆記本電腦顯卡、交換機、路由器、光模塊等。其出色的性能和穩定性為這些主機設備的工作提供了穩定準確的時鐘源,提高了設備的性能和可靠性。
關鍵詞: 所屬欄目:電子基礎
IU5302 充滿轉燈截止電壓可調的2A單節磷酸鐵鋰電池/鋰
現在市場上常見的充電芯片,恒壓充電電壓(俗稱轉燈電壓、充滿截止電壓等)一般是固定的。如鋰電池的充電管理芯片一般為4.2V,磷酸鐵鋰電池的充電芯片一般為3.6V,無法滿足各種不同類型電池的充電應用。深圳市永阜康科技有限公司總結充電管理芯片的應用痛點,大力推廣一款2A同步降壓型充電管理IC-IU5302,恒壓充電電壓可調(2V-5V)、可以滿足單節磷酸鐵鋰電池、鋰電池及其它類型電池的充電需求。
關鍵詞: 所屬欄目:電源電路
TP8312 滿足0.9V低電壓工作的一節兩節干電池升壓IC解決
深圳市永阜康科技有限公司針對1-2節干電池及鋰電池供電的移動設備應用需求,現在大力推廣一顆具備3uA超低靜態電流、最低啟動電壓0.65V低功耗同步升壓IC-TP8312。
關鍵詞: 所屬欄目:電源電路
負參考電壓電路
這個圖形說明了一個電路,它提供了精確的負參考電壓。為了滿足精度和穩定性要求,它通過使用一個高增益,穩定的反饋升壓電路集成了一個高精確度的正極參考電壓。該升壓電路包括運算放大器
關鍵詞: 所屬欄目:電路圖
PW2606過壓保護芯片,高輸入電壓(OVP)
PW2606是一種前端過電壓和過電流保護裝置。它實現了廣泛的輸入電壓范圍從2.5V到40V。過電壓閾值可在外部編程或設置為內部默認設置。集成功率路徑nFET開關的超低電阻確保了更
關鍵詞: 所屬欄目:元器件知識
PW2606過壓保護IC,前端過電壓和過電流保護裝置
過壓保護IC適用的型號為PW2606。
PW2606是一種前端過電壓和過電流保護裝置。它實現了從2.5V到40V的寬輸入電壓范圍。過電壓閾值可以外部編程或設置為內部默認設
關鍵詞: 所屬欄目:元器件知識
HX-JE芯片輸入電壓2.5v-5v升壓ic
HU3031B是一個具備低噪聲、恒定開關頻率(400KHz)的電容式電壓倍增器。輸入2.5至4.5V,產生恒定的5V輸出電壓,大輸出電流能達到250mA。較少的外部器件(僅有一只自舉電容和
關鍵詞: 所屬欄目:集成塊資料
紅外脈沖到音頻轉換器
如果你的聽力是好的,你可以使用這個紅外線脈沖到音頻轉換器來檢驗紅外遙控。它是一種用于檢測紅外光源的好設備。一個光電池模塊(無線電器的P/N 276-137)檢測紅外輻射和驅動器音頻集成電路U1。該電路對于檢測紅
關鍵詞: 所屬欄目:音頻功放電路
電子管輸入電壓放大的輸入方式示意圖
如圖所示:電子管輸入電壓放大器根據輸入阻抗的不同,可分為高阻抗輸入與低阻抗輸入兩種方式。其輸入方式主要按各種音源設備對負載阻抗匹配要要求來決定的。 高阻抗輸入方式:一般作為的音源設備如CD、VCD、
關鍵詞: 所屬欄目:音頻功放電路
光耦合器用于分立元件脈沖放大器
電路采用耦合器將開關電路輸入信號與開關電路輸出信號相互隔離,可降低輸出脈沖尖峰。電路中用兩個光耦合器,表示斬波器,輸入信號可正也可負。?A741是運算放大器,增益為R2/R1,可提高輸出信號的幅度! ‰娐
關鍵詞: 所屬欄目:音頻功放電路
電壓跟隨器作用優點
電壓跟隨器是共集電極電路,信號從基極輸入,射極輸出,故又稱射極輸出器;鶚O電壓與集電極電壓相位相同,即輸入電壓與輸出電壓同相,也就是電壓跟隨器的電壓放大倍數恒小于且接近1。當RF=0,R1=∞,即uo=ui,Auf=1這時輸出電壓跟隨輸入電壓作形同的變化,稱為電壓跟隨器。
關鍵詞: 所屬欄目:其他文章
TDA1521功放電路圖、引腳功能電壓參數
很多朋友在問TDA1521音質怎么樣,也有人問TDA1521的主要參數是什么,筆者為大家收集一些關于TDA1521一些資料,希望對制作功放電路的朋友有幫助。下面主要介紹TDA1521功放電路圖及TDA1521引腳功能電壓和一些參數。
關鍵詞:功放集成電路AV放大器電路 所屬欄目:音頻功放電路
LM1876電路圖、參數及最佳電壓
LM1876是一款高保真音頻功率放大電路,制作方便,元器件很少,只要會看電路圖和焊接的朋友就可以成功制作,下面為大家提供LM1876電路圖及LM1876參數及最佳電壓,希望對愛好者有很好幫助。
關鍵詞: 所屬欄目:音頻功放電路
TDA1013B引腳功能電壓及伴音功放電路
TDA1013B引腳功能電壓:在彩電中,TDA1013B很常見,其功能是伴音功放電路,此集成電路應用16V供電,單聲道音頻信號放大電路,詳細電路圖如下:
關鍵詞:功放集成電路 所屬欄目:音頻功放電路
viper22a引腳功能電壓
viper22a引腳功能電壓;viper22a是單片小功率開關電源。viper22a可以與viper12a代換。但是要注意功率。viper22a具有固定60kHz的開關頻率
關鍵詞:開關穩壓電源穩壓集成電路 所屬欄目:集成塊資料